GRA.EQMXXX - Aproveitamento de Experiência Profissional
I. Objetivo
O objetivo do processo é estabelecer e orientar sobre as etapas para o processo Aproveitamento de EstágioExperiência nãoProfissional Obrigatório para Estágio Supervisionado Obrigatório para o curso de Engenharia de Produção Mecânica.Química.
II. Público-Alvo
Discentes regularmente matriculados no curso de Engenharia de Produção MecânicaQuímica da UFPB que desejem aproveitar oa EstágioExperiência nãoProfissional Obrigatório para Estágio Supervisionado Obrigatório.
III. Abrir Solicitação
A solicitação deve ser enviada para o e-mail da coordenação: ccequfpb@gmail.com e por formulário: Estágio.
IV. Legislação
Resolução Interna CCEQ nº 02/2023
V. Documentação necessária
ANEXO B – Formulário de avaliação pelo orientador
ANEXO C – Formulário sobre o estágio realizado
TUTORIAL - RELATÓRIO FINAL DE ESTÁGIO
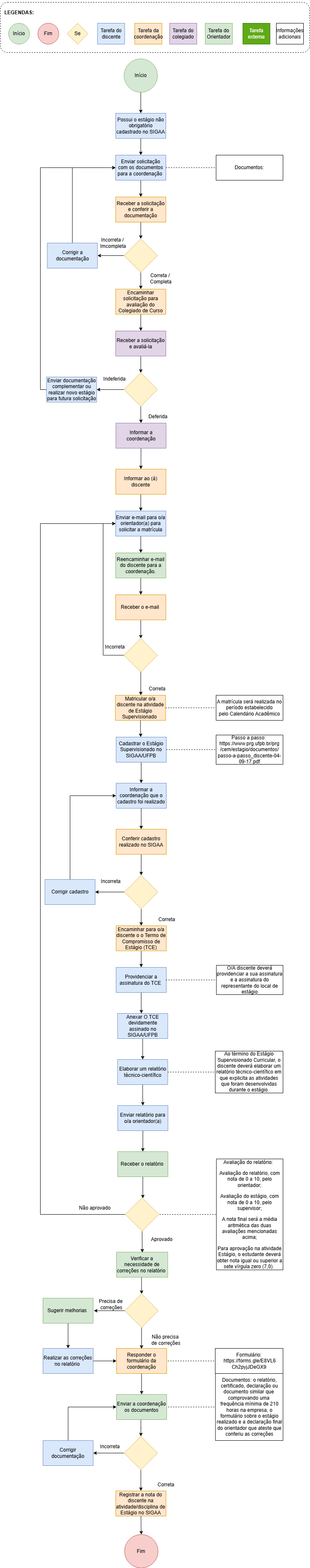
VI. Descrição do Processo
O Estágio Supervisionado Curricular terá duração mínima de 210 horas, correspondendo a 14 (quatorze) créditos e os estudantes estarão aptos a desenvolver essa atividade após integralizar 70% dos créditos do curso de Engenharia Química.
1. O discente deve possui o estágio não obrigatório cadastrado no SIGAA.
2. O discente deve enviar a coordenação os documentos que comprovem a realização desse estágio. (Quais documentos)
3.2. A coordenação confere se a documentação está completa. Caso esteja, ela encaminha a solicitação para o colegiado do curso avaliar:
4.3. O Colegiado de Curso recebe a solicitação e avalia:
-
Deferido: A coordenação efetua a matrícula do discente na atividade/disciplina de Estágio Obrigatório.
-
Indeferido: O discente é informado pela coordenação e poderá enviar documentação complementar ou realizar novo estágio para futura solicitação.
5.4. O discente deverá enviar um e-mail para o orientador solicitando a sua matrícula na atividade de Estágio Supervisionado Curricular. Logo após, o orientador deverá encaminhar esse e-mail para o e-mail da coordenação.
6.5. A coordenação confere o e-mail e efetua a matrícula do discente na atividade de Estágio Supervisionado Curricular, no período estabelecido pelo Calendário Acadêmico.
7.6. O discente deverá cadastrar o Estágio Supervisionado Curricular no SIGAA/UFPB, seguindo o passo a passo do link: Cadastramento do estágio pelo SIGAA.
8.7. O discente deve informar a coordenação que o cadastro foi realizado.
9.8. A coordenação do Curso para avaliação dos dados e se estiverem corretos, o Termo de Compromisso de Estágio (TCE) será baixado e assinado pelos(as) Coordenadores(as) de Curso ou de Estágio do Curso de Engenharia Química da UFPB, e será encaminhado para o discente para providências das assinaturas do Concedente - Local do Estágio e do Estagiário(A).
10.9. O discente deverá providenciar a sua assinatura e a assinatura do representante do local de estágio. Com o TCE devidamente assinado, o estudante deve anexar O TCE na plataforma do SIGAA/UFPB.
11.10. Ao término do Estágio Supervisionado Curricular, o discente deverá elaborar um relatório técnico-científico em que explicita as atividades que foram desenvolvidas durante o estágio.
12.11. O discente deverá encaminhar o relatório para o professor orientador realizar a avaliação do relatório.
13.12. O orientador realizará a avaliação do relatório de Estágio Curricular Supervisionado da seguinte forma:
-
Avaliação do relatório, com nota de 0 a 10, pelo orientador;
-
Avaliação do estágio, com nota de 0 a 10, pelo supervisor;
-
A nota final será a média aritmética das duas avaliações mencionadas acima;
-
Para aprovação na atividade Estágio Supervisionado Curricular, o estudante deverá obter nota igual ou superior a sete vírgula zero (7,0).
14.13. O orientador poderá sugerir correções no relatório. Caso ocorram, o discente deve realiza as correções.
15.14. O discente deverá responder o formulário:
16.15. O orientador deverá encaminhar à coordenação o relatório, certificado, declaração ou outro documento similar da empresa em que realizou o estágio comprovando uma frequência mínima de 210 horas e com o formulário sobre o estágio realizado e a declaração final do orientador que ateste que conferiu as correções, para o e-mail da coordenação.
17.16. A coordenação recebe e avalia os documentos. Caso a documentação esteja correta e completa irá realizar o registro da nota na atividade.
18.17. Fim.
O envio da documentação referente ao Passo 1716 deve ser realizado pelo discente dentro do prazo estabelecido pela coordenação de curso. Esse prazo é essencial para que seja possível cadastrar as notas no SIGAA antes do encerramento do período letivo. O não cumprimento desse prazo impede a colação de grau no período vigente. Nesses casos, o discente deverá aguardar a próxima colação de grau coletiva ou, em situações justificadas, solicitar a colação de grau individual.
VII. Fluxograma


VIII. Nota de Rodapé
IX. Expediente
Elaborado por: |
Maria Thaysa Medeiros |
Data de Elaboração: |
22/08/2025 |
Data da Revisão: |
|
Código do procedimento: |
GRA.EQM017 |
Número da revisão: |
0 |
Setor: |
Coordenação do Curso de Graduação de Engenharia Química |
Responsável: |
Rafaella de Freitas Roberval Lins |
Horário de funcionamento: |
7h às 19h |
Contato: |
|
E-mail: |