GRA.EQM014 - Aproveitamento de Optativa de Livre Escolha
I. Objetivo
O objetivo do processo de aproveitamento de optativa de livre escolha é permitir o aproveitamento de componentes curriculares cursados fora do elenco de optativas constantes do PPC.
II. Público-Alvo
Discentes matriculados no curso de graduação.
III. Abrir Solicitação
Solicitar aproveitamento de optativa de livre escolha
IV. Legislação
Artigo 37 da RESOLUÇÃO CONSEPE N° 29/2020.
V. Documentação necessária
1. Requerimento do discente encaminhado à Coordenação do Curso a que esteja vinculado;
2. Ementa;
3. Histórico Escolar.
Os documentos listados acima precisam estar devidamente carimbados e assinados ou devem ter autenticação eletrônica.
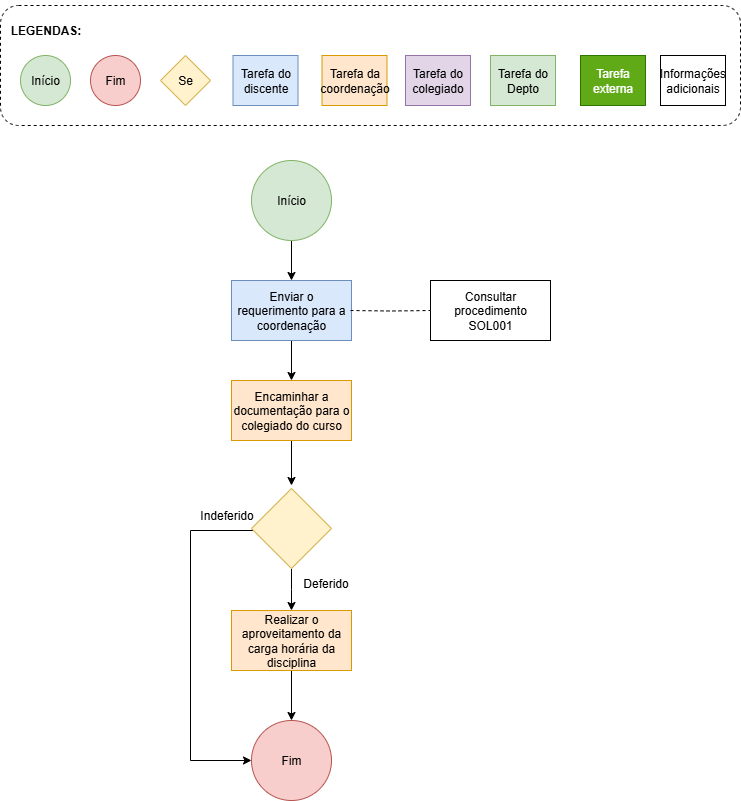
VI. Descrição do Processo
1. O discente deve por meio de um requerimento assinado juntamente aos documentos necessários, solicitar a abertura do processo de aproveitamento de optativa de livre escolha utilizando o sistema de atendimento;
2. A coordenação do curso apreciará a solicitação:
-
Deferido: o colegiado notificará a coordenação para realizar o aproveitamento da carga horária da disciplina;
-
Indeferido: o discente será informado do indeferimento;
-
Casos omissos serão avaliados pelo Colegiado do Curso;
VII. Fluxograma

VIII. Nota de Rodapé
VII. Expediente
|
Elaborado por: |
Luiz Felipe dos Santos Alves / Maria Thaysa Medeiros |
|
Data de Elaboração: |
22/08/2025 |
|
Data da Revisão: |
|
|
Código do procedimento: |
GRA.EQM015 |
|
Número da revisão: |
0 |
|
Setor: |
Coordenação do Curso de Graduação de Engenharia Química |
|
Responsável: |
Rafaelle de Freitas Roberval Lins |
|
Horário de funcionamento: |
7h às 19h |
|
Contato: |
|
|
E-mail: |
Nenhum comentário para exibir
Nenhum comentário para exibir