GRA.PRO005 - Matrícula em Disciplinas para Veteranos
I. Objetivo
O objetivo do processo de matrícula em disciplinas é permitir que os discentes sejam vinculados a turmas de componentes curriculares em cada período letivo ou diretamente ao componente curricular, quando este não forma turmas.
II. Público-Alvo
Discentes matriculados no curso de graduação
III. Abrir Solicitação
Solicitar matrícula em disciplinas (SIGAA).
IV. Legislação
Artigos 143, 144, 145, 146,147, 148 e 149 da RESOLUÇÃO CONSEPE N° 29/2020.
V. Documentação necessária
Não há necessidade.
VI. Descrição do Processo
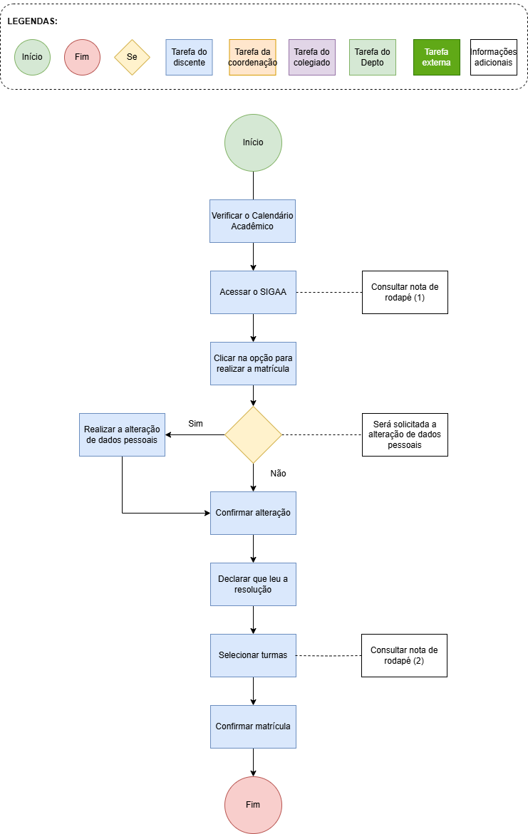
1. O discente deve acessar o Calendário Acadêmico e verificar se está no período de matrícula.
2. O discente deve acessar o SIGAA com seu login e senha: Consultar nota do rodapé; (1)
3. O discente deve ir no portal do discente, na aba ensino e clicar em “matrícula on-line”. Em seguida clicar em “realizar matrícula”;
4. O SIGAA solicitará a atualização dos dados pessoais do discente:
-
Caso não tenha nenhuma alteração a ser feita: Clique em “Confirmar alteração e retornar para matrícula”;
-
Caso tenha alguma alteração a ser feita: Realize a alteração antes de clicar em “Confirmar alteração e retornar para matrícula”;
5. O discente deve declarar que leu a resolução;
6. O SIGAA seguirá para uma página de seleção de turmas;
7. O discente deve selecionar as turmas que são ofertadas ao seu curso e adicioná-las: Consultar nota de rodapé (2).
8. O discente deve confirmar a matrícula;
9. Fim.
VII. Fluxograma

VIII. Nota de Rodapé
(1) Antes de iniciar o processo de matrícula, o discente deve consultar o fluxograma de disciplinas no site da coordenação do curso.
(2) Destacamos ainda que as disciplinas que compõem a grade curricular do curso de graduação em Engenharia de Produção possuem códigos específicos. Sendo assim, os discentes devem ter atenção no ato da matrícula e realizar a inscrição apenas nesses componentes observando os respectivos códigos.
VII. Expediente
|
Elaborado por: |
Luiz Felipe dos Santos Alves / Maria Thaysa Medeiros |
|
Data de Elaboração: |
13/02/2024 |
|
Data da Revisão: |
|
|
Código do procedimento: |
GRA.PRO005 |
|
Número da revisão: |
0 |
|
Setor: |
Coordenação do Curso de Graduação de Engenharia de Produção |
|
Responsável: |
Eliomar Marques |
|
Horário de funcionamento: |
15h às 21h |
|
Contato: |
|
|
Telefone: |
(83) 3216-8253 |
Nenhum comentário para exibir
Nenhum comentário para exibir