GRA.MAT001 - Abreviação de Curso
I. Objetivo
O objetivo do processo de Abreviação de Curso é permitir que o discente conclua sua graduação em um período inferior ao tempo regular.
II. Público-Alvo
Discentes de cursos de graduação que desejam antecipar a conclusão de sua formação.
III. Abrir Solicitação
Solicitar abreviação do prazo de conclusão.
IV. Legislação
Artigos 178, 179, 180, 181 e 182 da RESOLUÇÃO CONSEPE N° 29/2020.
V. Documentação necessária
1. Requerimento do discente encaminhado à Coordenação do Curso a que esteja vinculado, com justificativa circunstanciada;
2. Histórico Acadêmico atualizado (último período letivo cursado);
3. Plano de Abreviação dos componentes curriculares a serem cursados.
4. Documentos comprobatórios:
-
Ter integralizado pelo menos 75% da carga horária do curso.
-
Possuir Coeficiente de Rendimento Acadêmico (CRA) superior ao percentil noventa dos Coeficientes de Rendimento Acadêmico (CRA) de todos os discentes matriculados no curso.
-
Não tiver sido reprovado em qualquer um dos componentes curriculares constantes do histórico acadêmico.
-
Ter realizado, pelo menos, uma das seguintes atividades:
a) um projeto institucional (ensino, pesquisa ou extensão), ou
b) publicado um artigo em periódico indexado; ou
c) participado como autor ou co-autor em livro ou capítulo de livros; ou
d) ter participado de estágio curricular supervisionado não obrigatório, devidamente aprovado pelo colegiado do curso.
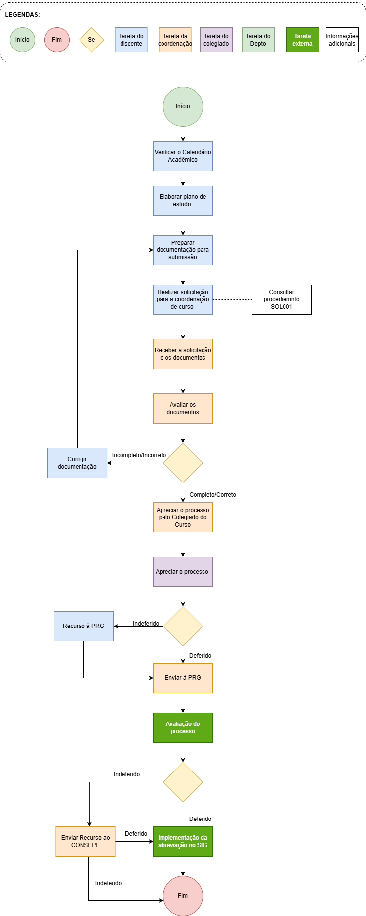
VI. Descrição do Processo
A abreviação de curso será concedida ao discente mediante matrícula nos períodos
letivos regulares em um número de horas-aula superior ao número máximo estabelecido pelo PPC, conforme o Art. 178 da RESOLUÇÃO CONSEPE N° 29/2020.
1. .O discente deve acessar o Calendário Acadêmico e verificar se está no período de abreviação.
2. O discente elabora o plano de abreviação e prepara a documentação para submissão;
3. O discente deve por meio de um requerimento assinado juntamente aos documentos necessários, solicitar a abertura do processo de abreviação utilizando o sistema de atendimento.
4. A coordenação do curso avalia a documentação apresentada pelo discente;
5. A Coordenação encaminha a solicitação para apreciação do Colegiado do curso:
6. Encaminha o processo para apreciação da PRG:
-
Deferido: Implantação da abreviação no sistema;
-
Indeferido: O discente poderá recorrer ao CONSEPE no prazo de 10 dias;
7. Avaliação pelo CONSEPE:
-
Deferido: O processo será encaminhado à PRG para implantação da antecipação no sistema;
-
Indeferido: Volta para a coordenação para dar ciência ao interessado;
8. Fim.
VII. Fluxograma

VIII. Nota de Rodapé
VII. Expediente
|
Elaborado por: |
Luiz Felipe dos Santos Alves / Maria Thaysa Medeiros |
|
Data de Elaboração: |
01/09/2025 |
|
Data da Revisão: |
|
|
Código do procedimento: |
GRA.MAT001 |
|
Número da revisão: |
0 |
|
Setor: |
Coordenação do Curso de Graduação de Engenharia de Materiais |
|
Responsável: |
Márcia Ozinete |
|
Horário de funcionamento: |
8h às 12h e 14h às 17 horas. |
|
Contato: |
|
|
E-mail: |
Nenhum comentário para exibir
Nenhum comentário para exibir