GRA.MAT002 - Dilatação de Prazo para Conclusão de Curso
I. Objetivo
O objetivo do processo de dilatação de prazo para conclusão de curso (integralização curricular) é permitir que o discente tenha um prazo de até 2 períodos letivos a mais para concluir o curso de graduação, caso não tenha conseguido cumprir todas as exigências curriculares dentro do prazo máximo estabelecido.
II. Público-Alvo
Discentes de graduação que não conseguiram concluir todas as exigências curriculares dentro do prazo máximo estabelecido pelo curso.
III. Abrir Solicitação
Solicitar dilação de prazo para conclusão de curso.
IV. Legislação
Artigos 174, 175, 176, 177 e 179 da RESOLUÇÃO CONSEPE N° 29/2020.
V. Documentação necessária
1. Requerimento do discente encaminhado à Coordenação do Curso a que esteja vinculado, com justificativa circunstanciada;
2. Histórico Acadêmico atualizado (último período letivo cursado);
3. Cronograma com o plano de estudos elaborado pelo discente sob orientação da Coordenação do Curso;
4. Na hipótese do Art. 179 desta Resolução, laudo médico circunstanciado comprovando deficiência ou afecção que necessite de dilatação de prazo superior a dois períodos letivos.
VI. Descrição do Processo
A dilatação para conclusão do curso poderá ser concedida por apenas 02 (dois) períodos letivos, ressalvada a hipótese prevista no Art. 179 da RESOLUÇÃO CONSEPE N° 29/2020.
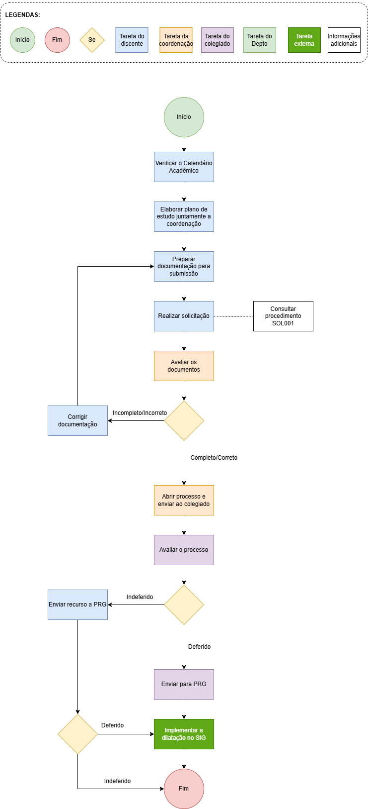
1. O discente deve acessar o Calendário Acadêmico e verificar o período de dilatação.
2. O discente elabora o plano de estudos junto ao coordenador e prepara a documentação para submissão;
3. O discente deve, por meio de um requerimento assinado juntamente aos documentos necessários, solicitar a abertura do processo de dilatação utilizando o sistema de atendimento;
4. A coordenação do curso avalia a documentação apresentada pelo discente;
5. A Coordenação encaminha a solicitação para apreciação do Colegiado do curso:
-
Deferido: O processo será encaminhado à PRG para implantação da prorrogação no sistema;
-
Indeferido: O discente poderá recorrer à PRG no prazo de 10 dias;
6. Fim.
VII. Fluxograma

VIII. Nota de Rodapé
VII. Expediente
|
Elaborado por: |
Luiz Felipe dos Santos Alves / Maria Thaysa Medeiros |
|
Data de Elaboração: |
01/09/2025 |
|
Data da Revisão: |
|
|
Código do procedimento: |
GRA.MAT002 |
|
Número da revisão: |
0 |
|
Setor: |
Coordenação do Curso de Graduação de Engenharia de Materiais |
|
Responsável: |
Márcia Ozinete |
|
Horário de funcionamento: |
8h às 12h e 14h às 17 horas. |
|
Contato: |
|
|
E-mail: |
Nenhum comentário para exibir
Nenhum comentário para exibir